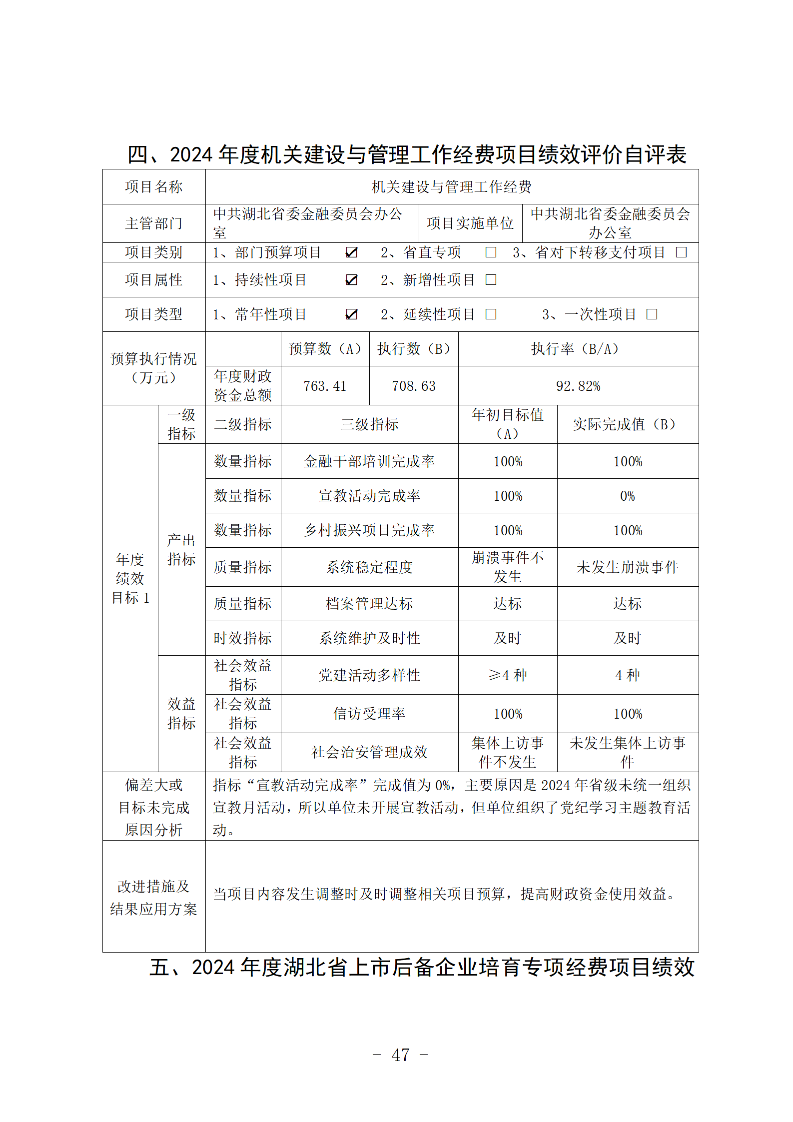
5764998
中共湖北省委金融委员会办公室(汇总)2024年度部门决算
20
2025-09-05
31899
财政预决算
中国政府网
|
湖北省人民政府网
繁體
长者模式
退出长者模式
无障碍阅读
登录
|
注册
长者专区
湖北省地方金融监督管理局
搜索
大家都在搜:
融资服务
中小微企业
金融服务方舱
助企纾困
融资担保
首页
政府信息公开
互动交流
办事服务
金融党建
部门动态
数据开放
首页
政府信息公开
互动交流
办事服务
金融党建
部门动态
数据开放
当前位置:
首页
»
政府信息公开
»
法定主动公开内容
»
财政资金
»
财政预决算
中共湖北省委金融委员会办公室(汇总)2024年度部门决算
中共湖北省委金融委员会办公室(汇总)2024年度部门决算
2025-09-05 17:05
|
中共湖北省委金融委员会办公室
扫一扫在手机上查看当前页面
附件:
扫一扫在手机上查看当前页面
已阅 0
打印
关闭
关联链接
×
您访问的链接即将离开“
”门户网站 是否继续?